आरोग्य विभाग

NAGPURZP    24-Apr-2020
Total Views |
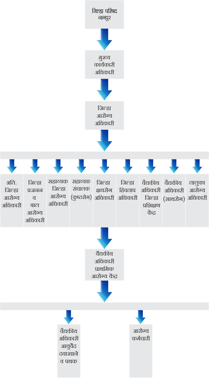
खाते प्रमुखाचे नाव डॉ. दिपक सेलोकर
खाते प्रमुखाचे पदनाम जिल्हा आरोग्य अधिकारी
विभागाचा दूरन्वनी क्रमांक 0712- 2564843
इ-मेल [email protected]

प्रस्तावना :-
भारतात आरोग्य सेवा पध्दती ब्रिटीश राजवटीपासून सुरु झाली. सुरवातीस आरोग्य सेवेची उददीष्ट सैनिक व युरोपीयन नागरी नोकरांना सेवा देणे हे होते व साथरोग नियंत्रण उदा.प्लेग, कॉलरा, देवी हे स्थानिक स्वराज्य संस्थांच्या मदतीने प्राधान्याने कॅन्टोमेंट भागात सुरु केली. ब्रिटीश राजवटी पाश्चात पध्दतीचे औषधोपचार सुरु केल्यामूळे अस्तित्वात असलेल्या पारंपारिक औषधोपचार व आयुर्वेदिक उपचार याकडे दुर्लक्ष झाले. सुरवातील मोठ्या शहरात हॉस्पिटल व दवाखाने यांच्यामार्फत उपचारात्मक सेवा देणे सुरु केले. नियोजन समितीने 1940 साली ग्रामीण भागात आरोग्य सेवा देणेची सूचना केली व 1000 लोकसंख्येला 1 आरोग्य सेवक या प्रमाणात आरोग्य सेवकांना आरोग्य सेवा देण्यासाठी प्रशिक्षण आयोजित केले. पहिले प्राथमिक आरोग्य केंद्र 1942 साली कलकत्याजवळ (पश्चिम बंगाल) शिंगुर या गावी सुरु केले. त्याला ग्रामीण आरोग्य पथक असे संबोधण्यात आले. ग्रामीण आरोग्य सेवा डॉ.जेम्स ग्रॅड, संचालक, अखिल भारतीय स्वच्छता व सार्वजनिक आरोग्य संस्था यांच्या मार्गदर्शनाखाली हा कार्यक्रम राबविला आहे.
 
त्याच सुमारास मुंबई प्रांत सरकारच्या आर्थिक सहाय्याने आरोग्य सेवा पध्दती महाराष्ट्र राज्यात सुरु करण्यात आली. स्थानिक स्वराज्य संस्थांचे दवाखाने राज्यात सोयीच्या ठिकाणी सुरु करण्यात आले त्यालाच नागरी दवाखाने म्हणत नंतर हे सर्व दवाखाने जिल्हा परिषदेमध्ये वर्ग करण्यात आले. 1977 साली झालेल्या 13 व्या जागतीक आरोग्य परिषदेमध्ये आरोग्य संघटना व त्याचे सभासद देश यांनी समाजाचे आरोग्य एका ठराविक पातळीवर संवादाचे मुख्य उदिदष्ट ठरविले हेच 2000 साली “सर्वांना आरोग्य” या नावाने प्रसिध्द झाले. या उदिदष्ट पूर्तीसाठी प्राथमिक आरोग्य सेवा हिच गुरुकिल्ली आहे हे स्विकृत करण्यात आले.
* आरोग्य संस्थाद्वारे मिळणार्‍या विविध सेवा *
माता आणि बालकांचे आरोग्य :-

अ) प्रसुतीपूर्व काळजी :-
• सर्व गरोदर स्त्रियांची नोंदणी (१२ आठवडयांचे आत)
• गरोदरपणात कमीत कमी पाच वेळा तपासणी :- पहिली तपासणी गरोदरपणाची शक्यता वाटल्याबरोबरच, दुसरी तपासणी (१२ आठवडेत) तिसरी तपासणी ४ ते ६ महिन्यांमध्ये (२६ आठवडे) चौथी तपासणी आठव्या महिन्यामध्ये (३२ आठवडे) तर पाचवी तपासणी ९ व्या महिन्यामध्ये (३६ आठवडे)
• संलग्र आवश्यक सेवा जसे सर्वसाधारण तपासणी, वजन, रक्तदाब, रक्तक्षयाकरिता तपासणी, पोटावरुन तपासणी, उंची, स्तनांची तपासणी, पहिल्या तिमाहीत फोलिक अॅसिडचे सेवन, १२ आठवडयानंतर लोह, फोलिक अॅसिड गोळयांचे सेवन, धर्नुवात प्रतिबंधक लसीची मात्रा, रक्तक्षयावरील उपचार इ. (आरोग्य सेविका, आरोग्य सहाय्यिका यांच्यासाठी मार्गदर्शक सूचनांनूसार)
• प्रयोगशाळेतील तपासण्या जसे हिमोग्लोबीन, लघवीतील प्रथिने व साखरेची तपासणी.
• जोखमीच्या गरोदर मातांचे निदान व योग्य ठिकाणी संदर्भसेवा.
ब) प्रसुतीदरम्यान सेवा :-
• आरोग्य संस्थेत प्रसुती करण्यावर भर देणे. (प्रवृत्त करणे)
• स्वच्छतेच्या ५ नियमांचे पालन करुन प्रशिक्षित व्यक्तीकडून बाळंतपण करणे.
• तत्पर व योग्यठिकाणी संदर्भसेवा देणे.
क) प्रसुतीपश्चात सेवा :-
• प्रसुतीपश्चात कमीत कमी २ वेळा गृहभेटी देणे. पहिली प्रसुतीनंतर ४८ तासांच्या आत तर दुसरी ७ ते १० दिवसांच्या दरम्यान गृहभेट देणे. मूल कमी वजनाचे असल्यास ४८ तासांच्या आत तसेच ७,१४,२१ व २८ दिवसात अशा पाच भेटी द्याव्यात.
• प्रसुतीनंतर अर्ध्या तासाच्या आत स्तनपान सुरु करणे.
• सल्ला व समुपदेशन :- आहार व विश्रांती, स्वच्छता, गर्भनिरोधन, नवजात बालकाची काळजी, अर्भक व मुलांचा आहार तसेच लैगिक आजार, ए.आय.व्ही.एड्‌स इ.बाबत.
 
क) प्रसुतीपश्चात काळजी :-
• उपकेंद्राच्या कर्मचार्‍यामार्फत कमीत कमी २ प्रसुतीपश्चात गृहभेटी :- पहिली प्रसुतीनंतर ४८ तासांच्या आत व दुसरी प्रसुतीनंतर ७ दिवसांच्या आत.
• प्रसुतीनंतर अर्ध्या तासाच्या आत स्तनपान सुरु करणे.
• आहार, स्वच्छता, कुटूंबनियोजना बाबत आरोग्य शिक्षण देणे.
 
ड) बालकाचे आरोग्य :-
• नवजात अर्भकाची काळजी
• ६ महिन्यांपर्यंत निव्वळ स्तनपान देणे.
• सर्व अर्भकांचे व मुलांचे लसीकरणाने टाळता येणार्‍या आजारांविरुध्द लसीकरण करणे.
• ५ वर्षापर्यंत सहा-सहा महिन्यांनी अ जिवनसत्वे ९ डोस देणे.
• बालकांमधील कुपोषण आणि आजारांचे प्रतिबंधन व उपचार करणे.
 
बालकांची काळजी :-
• अ) नवजात अर्भकाची काळजी :-
• नवजात अर्भकासाठी सोयी व तज्ञ सेवा
* नवजात अर्भकामधील तापमान कमी होणे व कावीळ आजाराचे व्यवस्थापन.
 
• ब) बालकाची काळजी :-
• नवजात शिशु व बालकांमधील आजारांच्या एकात्मिक व्यवस्थापनासह ( IMNCI ) आजारी बालकांची तातडीची काळजी.
• बालकांमधील नेहमीच्या आजारांची काळजी.
• जन्मानंतर पहिले सहा महिने निव्वळ स्तनपानास प्रवत्त करणे.
• लसीकरणाने टाळता येणार्‍या आजारांविरुध्द मार्गदर्शक सूचनांप्रमाणे अर्भकांचे व बालकांचे संपूर्ण लसीकरण करणे.
• अ जीवनसत्वाचे प्रतिबंधात्मक डोस देणे.
* कुपोषण, जंतूसंसर्ग यांसारख्या बालकांमधील आजारांचे प्रतिबंधन व नियंत्रण इ.
 
• कुटूंबनियोजन आणि गर्भनिरोधन :-
• कुटूंबकल्याणाची योग्य ती पध्दत वापरण्यासाठी, आरोग्य शिक्षण देणे,प्रवृत्त करणे व समुपदेशन करणे.
• कुटूंबनियोजनाच्या साधनांची उपलब्धता – निरोध, तांबी, तोंडाने घ्यावयाच्या गर्भनिरोधक गोळया, तात्काळ गर्भनिरोधन इ.
• कुटूंबकल्याणाच्या कायमस्वरुपी पध्दती अवलंबणार्‍या योग्य जोडप्यांसाठी पाठपुराव्याच्या सेवा.
• आवश्यकतेनुसार सुरक्षित गर्भपातासाठी समुपदेशन व योग्य प्रकारे संदर्भसेवा.
• पौगंडावस्थेतील आरोग्य सेवा
• आरोग्य शिक्षण, समुपदेशन व संदर्भसेवा
• शालेय आरोग्य सेवेसाठी मदत
 
• उपचारात्मक सेवा :-
• किरकोळ आजारावर औषधोपचार उदा.ताप, अतिसार, श्वसनसंस्थेचे आजार, जंताचे विकार, अपघात व तात्कालिक परिस्थितीत करावयाचे प्रथमोपचार.
• तत्पर व योग्य संदर्भसेवा.
• प्राथमिक आरोग्य केंद्राचे वैद्यकीय अधिकारी आशा अंगणवाडी सेविका, पंचायत राज संस्था, स्वयंसहाय्यता गट यांच्या मदतीने अंगणवाडीमध्ये कमीतकमी दरमहा एक आरोग्य दिवस आयोजित करणे.
 
• जीवनविषयक घटनांची नोंद :-
जन्म – मत्यू, मातामत्यू , अर्भकमत्यू यांसारख्या जीवनविषयक आकडेवारीची (घटनांची) नोंद घेणे व अहवाल पाठविणे (२१ दिवसांचे आत)
प्राथमिक आरोग्य केंद्र
 
• अ)वैद्यकीय सेवा :-
बाहयरुग्ण सेवा :- ४ तास सकाळी व २ तास संध्याकाळी.
२४ तास तातडीची सेवा :- जखमा व अपघात यांचे योग्य व्यवस्थापन व प्रथमोपचार, संदर्भसेवेपूर्वी रुग्णाला जीविताचे धोक्याबाहेर आणणे, श्वानदंश, विंचूदंश, सर्पदंश व इतर तातडीच्या रुग्णांना योग्य सेवा देणे.
 
• संदर्भसेवा :- ज्या रुग्णाला विशेषज्ञांच्या सेवेची आवश्यकता आहे अशा रुग्णांना योग्य व तत्पर संदर्भसेवा :-
• रुग्णांना पुर्वपदावर आणणे ( Stablization )
• संदर्भसेवेच्या प्रवासा दरम्यान रुग्णांना योग्य त्या अनुषंगिक सेवा देणे.
• प्रा.आ.केंद्राच्या वाहनातून अथवा वैद्यकीय अधिका-याजवळ असलेल्या उपलब्ध अनुदानातून, भाडयाच्या वाहनातून संदर्भसेवा देणे.
 
आंतररुग्ण सेवा ( ६ बेड ) :-

कुटूंब कल्याण सेवा
• योग्य कुटूंबनियोजनाच्या पध्दती अवलंबिण्यासाठी शिक्षण, मतपरिवर्तन व समुपदेशन करणे.
• गर्भनिरोधक साधने उपलब्ध करुन देणे. उदा.निरोध, तोंडाने घ्यावयाच्या गर्भनिरोधक गोळया, तातडीच्या वेळी घ्यावयाच्या गर्भनिरोधक गोळया, तांबी इ.
• कायमस्वरुपी पध्दती जसे स्त्री नसबंदी शस्त्रक्रिया , पुरुष नसबंदी शस्त्रक्रिया/बिनटाकाच्या पुरुष नसबंदी शस्त्रक्रिया
• शस्त्रक्रियेसारख्या कुटूंबनियोजनाच्या कायमस्वरुपी पध्दती अवलंबिलेल्या योग्य जोडप्यांसाठी पाठपूरावा सेवा प्रशिक्षित व्यक्ती व साधने उपलब्ध आहेत अशा ठिकाणी डाटा तंत्रज्ञानाच्या सहाय्याने वैद्यकीय गर्भपाताच्या सेवा व त्यासाठी योग्य ते प्रशिक्षण घेणेत येतात.
• वरील सेवांखेरील प्राथमिक आरोग्य केंद्ग जननी सुरक्षा योजनेच्या सुविधाही पुरवतील.
प्रजनन संस्थेचे आजार / लैगिक आजारांचे व्यवस्थापन
• प्रजनन संस्थेचे आजार/लैंगिक आजार यांच्या प्रतिबंधनासाठी आरोग्य शिक्षण
• प्रजनन संस्थेचे आजार/लैगिक आजार यांचा उपचार.
आहारविषयक सेवा (एकात्मिक बालविकास सेवा योजनेबरोबर समन्वयाने)
• शालेय आरोग्य :- नियमित तपासणी, योग्य उपचार, संदर्भसेवा व पाठपूरावा.
पौगंडावस्थेतील आरोग्य सेवा
• जीवनकौशल्या प्रशिक्षण, समुपदेशन, योग्य उपचार.
• सुरक्षित पाठपुरावा व स्वच्छता यांसाठी प्रवृत्त करणे.
• त्या भागात कायमस्वरुपी आढळणारे आजार. उदा.हिवताप, काला आजार, जपानी, मेंदूदाह इत्यांदीचे प्रतिबंधन व नियंत्रण.
रोगसर्वेक्षण आणि साथीच्या आजारांवर नियंत्रण
• अस्वाभाविक आरोग्य घटनांबाबत जागरुकता व योग्य उपाययोजना
• पाणी साठयांचे निर्जंतुकीकरण
• पाण्याच्या गुणवत्तेची तपासणी राष्ट्रीय साथरोग नियंत्रण संस्थेने तयार केलेल्या एच टु एस फिल्ड टेस्टच्या सहाय्याने करावी.
• सेप्टीक संडासचा वापर, कचर्‍याची योग्य विल्हेवाट यांसह स्वच्छतेसाठी प्रवृत्त करणे.
• जीवनविषयक आकडेवारीची संकलन व अहवाल सादरीकरण.
• आरोग्य/शिक्षण वर्तणुकीतील बदलासाठी संदेशवहन.
• राष्ट्रीय एड्स नियंत्रण कार्यक्रमासह इतर राष्ट्रीय आरोग्य कार्यक्रम राबविणे.
• नेहमीच्या व तात्काळ उपचार सुविधा सेवा
• जे रुग्ण प्राथमिक आरोग्य केंद्रात येतात त्यांना व जे रुग्ण उपकेंद्रावरुन अथवा अन्य ठिकाणांहून संदर्भसेवा दिल्याने येतात त्यांना या सेवा उपलब्ध व्हाव्यात.
या सेवात खालील गोष्टींचा समावेश होतो.
• उपचार देणे किंवा प्राथमिक आरोग्य केंद्रात उपचार करणे शक्य नसलेल्या रुग्णांना संदर्भसेवा.
• रुग्णालयात दाखल करावयाची गरज आहे अशांना आंतररुग्ण उपचार देणे.
सद्यस्थितीत विविध दर्शकांचे जिल्हयातील दर खालीलप्रमाणे आहेत.
गरोदर मातेला मिळणार्‍या प्रसुतीपूर्व सेवा :- ९८ टक्के
प्रशिक्षित व्यक्तीने केलेली बाळंतपणे :- ९९.०० टक्के
स्त्री- पूरुष प्रमाण (० ते ६ वर्षे) :- ९५१ (जनगणना २०११ )
संरक्षित जोडपी प्रमाण :- ७४ टक्के
 
• राष्ट्रीय आरोग्य कार्यक्रमाची अंमलबजावणी :-
  1. राष्ट्रीय कुटूंब कल्याण कार्यक्रम
  2. आर.सी.एच कार्यक्रम
  3. राष्ट्रीय किटकजन्य आजार नियंत्रण कार्यक्रम
  4. सुधारित राष्ट्रीय क्षयरोग नियंत्रण कार्यक्रम
  5. राष्ट्रीय कुष्ठरोग निर्मुलन कार्यक्रम
  6. राष्ट्रीय अंधत्व नियंत्रण कार्यक्रम
  7. राष्ट्रीय एडस नियंत्रण कार्यक्रम या राष्ट्रीय आरोग्य कार्यक्रमांची अंमलबजावणी करण्यासाठी नागपूर जिल्हयात खालील संस्था कार्यरत आहेत.
या राष्ट्रीय आरोग्य कार्यक्रमांची अंमलबजावणी करण्यासाठी नागपुर जिल्हयात खालील संस्था कार्यरत आहेत.
 
 
 

अ.क्र. तालुका प्रा.आ.केंद्र उपकेंद्र अॅलोपँथिक दवाखाने आयुर्वेदिक दवाखाने फिरते आरोग्य दवाखाने
1 हिगणा 4 20 0 5 0
2 भिवापुर 3 19 2 3 0
3 कळमेश्वर 4 22 3 0 0
4 काटोल 3 30 2 5 0
5 मौदा 4 22 3 2 0
6 नागपूर ग्रा. 2 14 2 1 0
7 पारशिवनी 5 24 2 0 2
8 रामटेक 5 32 1 0 1
9 सावनेर 5 33 1 2 0
10 उमरेड 4 25 1 3 0
11 नरखेड 4 26 5 1 0
12 कुही 4 28 2 9 0
13 कामठी 2 21 1 2
  एकुण 49 316 25 33 3

प्रा.आ.केंद्रांना आरोग्य संवर्धनाचे काम करावे तसेच आरोग्य सेवेचा विस्तार ग्रामीण भागात व्हावा ही प्रा.आ.केंद्गाकडून अपेक्षा आहे. आरोग्य शिक्षण हा या कार्यक्रमाचा आवश्यक (मुलभूत) भाग आहे. आरोग्य संवर्धनाचे काम करित असताना लोकांमध्ये आरोग्य विषयक जाणीव निर्माण करणे, व त्यांचे पुर्ण सहकार्य मिळविणे आणि त्यांचा सहभाग मिळविणे अपेक्षित आहे. प्रा.आ. केंद्राकडून वितरीत होणार्‍या अपेक्षित मुलभूत सेवा खालीलप्रमाणे
  1. प्राथमिक उपचार, प्रतिबंधात्मक सेवा
  2. उपचारात्मक काळजी व संदर्भ सेवा
  3. प्रजनन व बाल आरोग्य सेवा
  4. आरोग्य व आहार विषयक शिक्षण
  5. पाण्याचे गुणवत्तचे सनियंत्रण आणि मुलभूत स्वच्छतेसाठी मार्गदर्शन
  6. स्थानिक पातळीवर अस्तित्वात असलेल्या रोगांचे प्रतिबंध व नियंत्रण कार्य
  7. जीवन विषयक आकडेवारी एकत्रीकरण व अहवाल सादरीकरण
  8. विविध राष्ट्रीय आरोग्य कार्यक्रम राबविणे.
  9. शालेय आरोग्य तपासणी/अंगणवाडी तपासणी.
  10. प्रशिक्षण
  11. प्रयोगशाळेतील प्राथमिक (मुलभूत) तपासण्या.
प्राथमिक आरोग्य केंद्र मंजूर स्टाफ पॅटर्न :-

अनु क्र. अधिकारी व कर्मचारी पद संख्या
वैदयकीय अधिकारी
आरोग्य सहाय्यक पुरुष
आरोग्य सहाय्यक स्ञी
सहाय्यक परिचारिका प्रसाविका (ए.एन.एम)
प्रयोगशाळा तंञज्ञ
औषधी निर्माण अधिकारी
कनिष्ठ लिपीक
वाहन चालक
सफाईगार
१० स्री परिचर
११ पुरुष परिचर
  एकूण १५

उपकेंद्र- उपकेंद्र मंजूर पदे
आरोग्य सेवकआरोग्य सेविका

1_1  H x W: 0 x
 
 
आरोग्य सेवा आयुक्तालयाच्या अधनस्त विभाग प्रमुख प्रादेशिक विभाग प्रमुख कार्यालय प्रमुख इतर अधिकारी वं कर्मचारी यांनी कार्यालयीन शिस्तीचे पालन करणेबाबत. 
 
आश्वासित प्रगती योजना लाभ देण्यात आलेल्या लाभार्थांची यादी 
 
 
 
सर्वसाधारण स्थानांतरण 2019 download करण्याकरिता खालील लिंक वर क्लिक करा
 
fwd
 
NRHM अंतर्गत राष्टीय मेडिकल मोबाईल युनिट चा ATP (दौरा दैनंदिनी )
 
 
 
 
 
सेवा जेष्ठता यादी